sunbet官网
SUNBET(中国区)官方网站-首页|NO.1
学生
教职工
访客
信息公开
校园服务
电子邮箱
图书馆
校长信箱
通讯录
旧版网站
首页
SUNBET概况
SUNBET简介
现任领导
学校标识
党政机构
党群部门
党群工作部
团委
直属单位
国际教育学院
继续教育学院
图书馆
信息档案中心
行政部门
学校办公室
教学科研处
招生处
学生工作处
人事质量保障处
财务处
后勤保卫处
招标采购办公室
基础设施建设办公室
就业创业处
院系设置
机电工程与自动化学院
信息工程学院
航空运输与工程学院
国际商学院
艺术与传媒学院
马克思主义学院
人文社科学院
基础教学部
人才培养
本科教育
学生管理
思政教育
创新竞赛
教学平台
招生就业
招生工作
就业工作
学科师资
科学研究
国际教育
继续教育
首页
SUNBET概况
SUNBET简介
理事会
现任领导
学校标识
党政机构
党群部门
直属单位
行政部门
院系设置
机电工程与自动化学院
信息工程学院
航空运输与工程学院
国际商学院
艺术与传媒学院
马克思主义学院
人文社科学院
基础教学部
人才培养
本科教育
学生管理
思政教育
创新竞赛
教学平台
招生就业
招生工作
就业工作
学科师资
科学研究
国际教育
继续教育
学生
教职工
访客
信息公开
校园服务
图书馆
校长信箱
通讯录
通知公告
通知公告
首页
>
通知公告
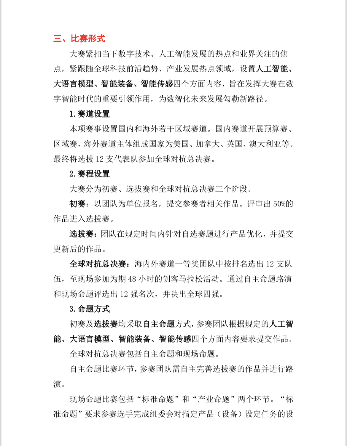
EduHacks 2025 国际大学生创客马拉松大赛参赛邀请
时间: 2025-09-30 作者:
Produced By CMS 网站群内容管理系统 publishdate:2025/10/18 13:27:55